南安市医院欢迎您!
客户端
|
手机端
|
微博
|
微信
设为首页
|
添加收藏
|
询医问药
搜索
Toggle navigation
首页
医院概况
领导班子
组织结构
医院简介
医院大事记
荣誉资质
医院环境
医院设备
医院文化
院歌
医院精神
院徽
院报
孝文化
新闻资讯
本院动态
媒体报道
通知公告
就医指南
来院地图
医院平面图
楼层索引
门诊指南
住院指南
医保专区
预约挂号
联系我们
满意度调查
意见建议
预约挂号
专家简介
科室简介
临床科室
医技科室
职能科室
健康体检部
南安市急救指挥中心
人事专栏
医教科研
医疗创新
健康体检
简介
新闻动态
体检项目
新增项目
体检指南
常见问题
保健知识
在线预约
信息公开
院务公开
党务公开
投诉处理流程
价格公示
党建园地
青年文明号
党的群众路线
创建双拥模范城
志愿者服务
新闻资讯
本院动态
媒体报道
通知公告
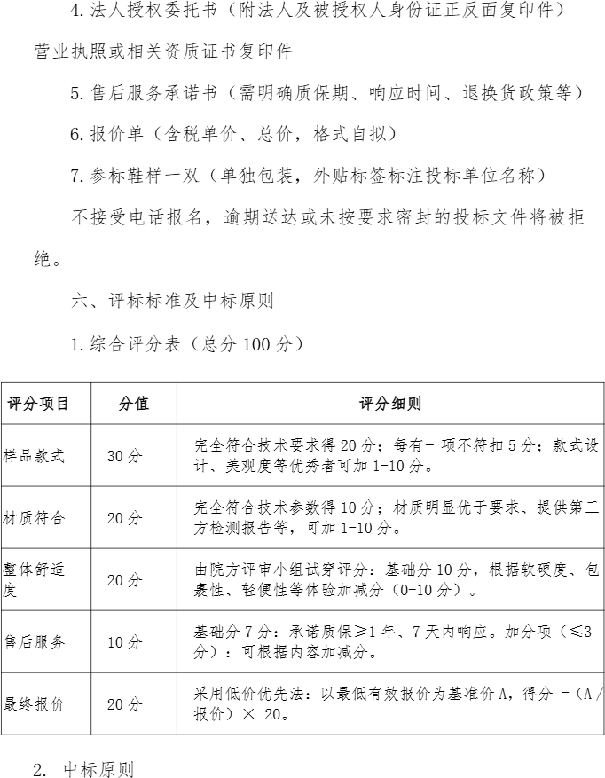
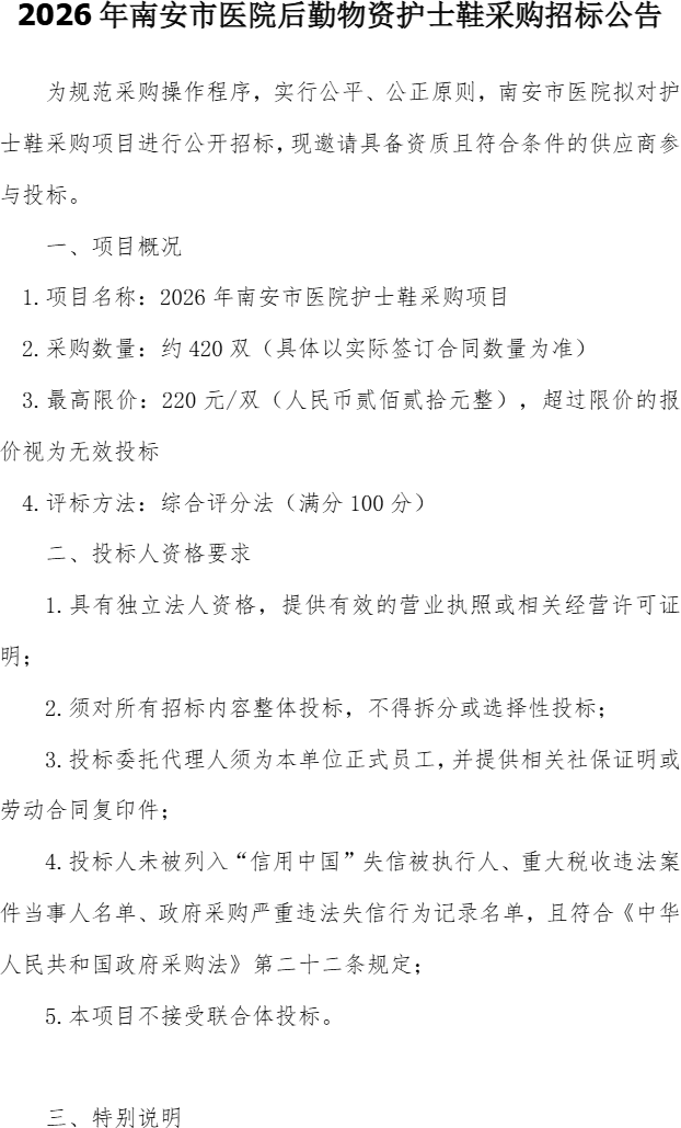
2026年南安市医院后勤物资护士鞋采购招标公告
发布时间:2026-04-17
发布人:南安市医院
阅读
53
首页
导航
一键拨号
专家
科室